学生工作处欢迎您
关于举办第九届中国国际“互联网+”大学生创新创业大赛校赛的预通知
发布时间: 2023-04-18      访问次数: 1278


 各二级学院、相关部门:

为进一步激发我校学生创新创业热情,展示学校创新创业教育成果,遴选优秀作品和项目参加省级、国家级大学生创新创业类大赛,做到早发动、早谋划、早培育,经研究决定,现启动第九届中国国际“互联网+”大学生创新创业大赛校赛筹备工作。在正式通知下发前,相关事宜预通知如下。




大赛目的与任务

对接国赛,激发大学生双创热情。以赛促教,探索人才培养新途径。以赛促学,培养创新创业生力军。以赛促创,搭建产教融合新平台。


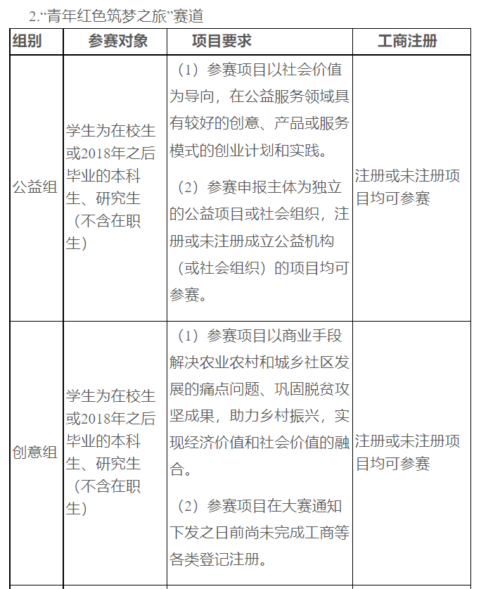
大 赛 赛 道

本届大赛主体赛事包括高教主赛道、“青年红色筑梦之旅”赛道、职教赛道、萌芽赛道和产业命题赛道。我校可参加高教主赛道(含国际参赛项目)、“青年红色筑梦之旅”赛道和产业命题赛道。其中高教主赛道包含创意组、初创组、成长组等。“青年红色筑梦之旅”赛道包含公益组、创意组、创业组。各赛道简要要求如下:

图片
图片
图片


3.产业命题赛道

产业命题赛道与其它赛道的主要区别是:命题形式为企业出题,师生团队揭榜答题。命题内容聚焦国家“十四五”规划战略新兴产业方向,倡导新技术、新产品、新业态、新模式,围绕新工科、新医科、新农科、新文科对应的产业和行业领域,基于企业发展需求进行制定。为充分发挥校企协同育人作用,各学院可以紧密结合学科专业建设,邀请有深度合作的企业命题,组建团队,有针对性的制定解决方案。

产业命题赛道具体要求详见附件3。


参赛项目要求

1.参赛项目能够紧密结合经济社会各领域现实需求,充分体现我校在新工科、新医科、新农科、新文科建设方面取得的成果,培育新产品、新服务、新业态、新模式,促进制造业、农业、卫生、能源、环保、战略性新兴产业等产业转型升级,促进数字技术与教育、医疗、交通、金融、消费生活、文化传播等深度融合。

2.参赛项目应弘扬正能量,践行社会主义核心价值观,真实、健康、合法。不得含有任何违反《中华人民共和国宪法》及其他法律法规的内容。所涉及的发明创造、专利技术、资源等必须拥有清晰合法的知识产权或物权。如有抄袭盗用他人成果、提供虚假材料等违反相关法律法规和违背大赛精神的行为,一经发现即刻丧失参赛资格、所获奖项等相关权利,并自负一切法律责任。

3.参赛项目只能选择一个符合要求的赛道报名参赛,根据参赛团队负责人的学籍或学历确定参赛团队所代表的参赛学校,且代表的参赛学校具有唯一性。参赛团队须在报名系统中将项目所涉及的材料按时如实填写提交。已获本大赛往届国赛各赛道金奖和银奖的项目,不可报名参加本届大赛。已获往届省大学生创新创业大赛各赛项金奖的参赛项目不再重复评奖,仅作为国赛推荐参考。

4.参赛人员(不含产业命题赛道参赛项目成员中的教师)年龄不超过35岁(1988年3月1日及以后出生)。

5.各学院要严格开展参赛项目审查工作,确保参赛项目的合规性和真实性。审查内容主要包括参赛资格以项目所涉及的科技成果、知识产权、财务状况、运营、荣誉奖项等方面。


赛 程 安 排

1.参赛报名、培训辅导(即日起-4月2日)

各团队将报名表(附件4)和商业计划书(撰写可参考附件6)纸质版交至所在学院。同期举办校赛训练营,面向同学开展赛事培训、商业计划书培训、路演培训等。

2.二级学院初赛(4月3日-4月7日)

各学院于4月7日前完成初赛,根据初赛结果,按照组委会确定的配额择优遴选推荐项目参加校级复赛,将作品材料包括每支参赛团队的报名表(1份)、商业(项目)计划书(A4纸双面打印,1份)、推荐项目汇总表(附件5,1份)报送至大赛办公室各赛道联系人,电子版以学院为单位发至邮箱,项目命名规则:学院(单位)-项目组别-项目名称-项目负责人。

3.校级复赛答辩(4月10日—4月14日)

晋级复赛项目继续完善参赛材料,重点评审项目参赛材料完整性。复赛线上线下相结合方式进行,评审规则和具体安排另行通知。

4.校级决赛答辩(5月2日—5月5日)

晋级决赛项目根据专家意见反馈,项目团队进一步完善计划书、申报书、项目PPT等材料,做好校级决赛的路演和答辩准备工作。(参照省赛、国赛材料标准)。决赛以现场路演等方式综合进行评审,评审规则和具体安排另行通知。

5.省赛资格赛、专家辅导(5月6日-5月20日左右)

根据省赛通知,学校于5月中下旬,组织专家遴选确定晋级省赛项目,具体安排另行通知。同时面向晋级团队开展专家一对一辅导、商业计划书培训、路演培训等。

各项安排具体时间会根据省赛相关安排,适时调整,请及时关注。


组 织 机 构

1.大赛由教务处、研究生处、团委、学生工作处等部门联合主办,办公室设在学生工作处,设计学院、文化产业学院联合承办。

2.大赛设立领导小组,组长、副组长由学校领导担任,委员由校内职能部门主要负责人组成,全面负责大赛的组织、领导与监督工作。

各学院应根据实际成立院级初赛组织机构,学院主要负责同志担任主任,负责组织实施院级初赛等工作。

3.本届大赛高教主赛道(含国际参赛项目)由文化产业学院承办,“青年红色筑梦之旅”赛道和产业命题赛道由设计学院承办。



奖 项 设 置

1.校赛高教主赛道和“青年红色筑梦之旅”赛道一等奖数量原则上不超过总数5%、二等奖数量不超过总数6%、三等奖数量不超过总数10%。

2.设优秀组织奖若干名,根据各单位报名情况和校赛获奖情况进行综合评定。宣传发动不到位、校赛报名数量未达到要求、不得参评优秀组织奖。

3.设优秀指导教师奖若干名。获校赛一等奖、二等奖项目的指导教师获得优秀指导教师奖证书。

4.可获得推荐参加省赛资格;校外创业孵化园优先孵化资格;所有参赛项目可获得创业导师一对一指导;有融资意愿的优秀项目学校可推荐融资机会。


工 作 要 求

1.各二级学院要充分认识大赛对于创新人才培养的重要作用与时代意义,通过多种方式广泛动员师生参与热情,充分挖掘教师、在校生、毕业生中存在的创新创业项目和资源,以大赛为契机,积极推动教师科技成果转化和师生共创行动,鼓励更多师生积极参与创新创业实践。

2.各学院申报数不得低于规定名额,每超过规定申报数5个,参加校赛复赛名额增加1个。各学院申报数如低于规定名额,按照比例核减参加校赛的名额。各二级学院申报项目数量分配和校赛名额分配详见附件7。

3.学校做好统筹协调,相关职能部门共同参与,组织做好校赛决赛和省赛项目推荐工作。

4.各学院要指定专门人员负责学院创新创业资源挖掘、项目遴选培育、赛事组织管理等事宜。3月24日前,各学院将工作联系人信息报大赛办公室,主要包括学院大赛负责人及联系人姓名、职务/职称、邮箱、QQ号、手机号码等信息。

5.学校将建立赛事组织管理激励机制,将“互联网+”大赛纳入学院工作考评体系。

6.项目商业计划书及撰写注意事项仅供参考。

7.所有校级复赛参赛团队负责人及各学院工作人员要及时加入校赛工作QQ群:495222397(需实名备注学院+专业+姓名),以获取比赛资料和相关通知。


特 别 说 明

本通知为预通知,未尽事宜参照2022年第八届赛事要求开展前期准备,需要提交的材料、证明以及材料报送方式等其他事宜会在大赛正式通知下发后再作补充通知。


联 系 方 式

高校主赛道:文化产业学院  徐冉,83498654,3105753523@qq.com;


“青年红色筑梦之旅赛道”、产业命题赛道:设计学院  胡洁,83498425,2632869659@qq.com;


学生工作处:毛雅琦、王敏,83498271。


 

具体通知链接如下:

https://nua.91job.org.cn/sub-station/detail?xwid=F70EF4EA4E94E343E0530100007F257E&xxdm=10331






综排 | 陆锦仪

初审 | 王  敏 毛雅琦

审 核 | 雪  丽



南京艺术学院 学生工作处欢迎您 2007-2010
信息化建设管理中心制作维护 苏ICP备05007126号